Projektijuhtimine

Projekt – tegevus mis oma jaliselt piiratudm omad eesmaärgi, jaotatud ressursiga.

Ressursid – materiaalsed ja inimlikud

link

IT projectÄri-project
Erinevused:lähteülesanne, eesmärgid selguvad projekti käigusselge ja konkreetne ülesanne
raske ette kujutada projekti lõpptäpne eesmärk ja tulemus
tulevad riskidriskid on ette määratud
vahetulemused raske hinnatavahetulemused määravad lõpptulemust
mittematerjaline väärtusmaterjaline väärtus
arendusprojektteostusprojekt

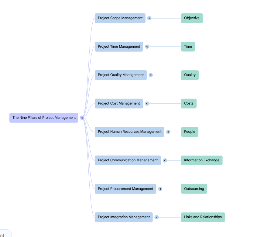
Projektides juhitakse üheksat komponenti:

  • eesmärki (Project scope management)
  • aega (Project time management)
  • kvaliteeti (Project quality management)
  • kulusid (Project cost management)
  • inimesi (Project human resources management)
  • infovahetust (Project communication management)
  • allhankeid (Project procurement management)
  • seoseid (Project integration management).

allhankeid – sõlmitatakse välisfirmaga leping, et mõned tegevused teeb teine firma! Seosed -lepingud projekti sees oma inimressursidega

Projekti juhtimise tarkvara:

–MS Projekt

–projectLibre (tasuta vabavara)

–LIRA veebipõhine

“Raudne kolmnurk” – kuidas omavahel seotud raha, aeg ja kvaliteet

GANTT’i diagramm

Projektijuhtimine